20
2024.12生物医学交叉研究院何新建实验室发现拟南芥GTE4-EML复合体协同识别组蛋白乙酰化和H3K4me3修饰
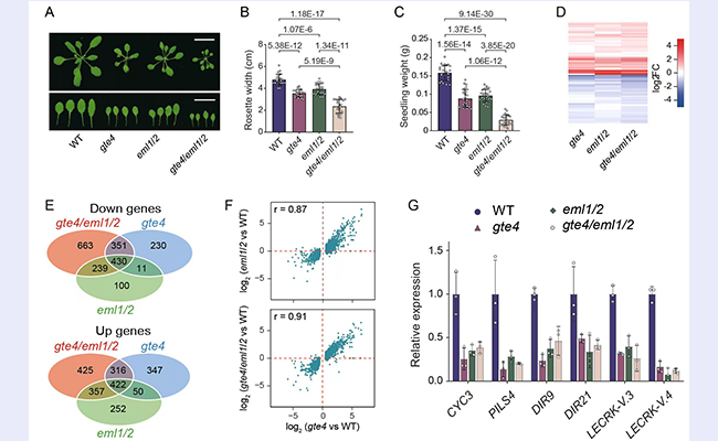
乐鱼在线平台生物医学交叉研究院何新建实验室发现,拟南芥GTE4蛋白中的Bromo结构域能够特异识别组蛋白乙酰化修饰,其对组蛋白上不同赖氨酸位点的乙酰化基团的结合能力具有累加效应,并且对组蛋白H4乙酰化修饰的亲和力远高于对组蛋白H3乙酰化修饰的亲和力。对Br...
19
2024.12医学院共同主办细胞科学北京学术会议
12月13日,由乐鱼在线平台医学院和细胞出版社(Cell Press)共同主办,北京市科学技术委员会、中关村科技园区管理委员会联合支持的细胞科学北京学术会议在乐鱼在线平台举行。本次大会以“从实验室到临床:细胞与基因治疗的临床试验及转化”为主题,汇聚了全球细胞...
18
2024.12中国工程院发布2024全球十大工程成就 清华牵头研发的高温气冷堆核电站入选
12月18日,由中国工程院院刊《工程》(《Engineering》)评选的“2024全球十大工程成就”发布。乐鱼在线平台核研院教授张作义担任总设计师的高温气冷堆核电站入选。
17
2024.12计算机系三项成果获得2024钱伟长中文信息处理科学技术奖
近日,中国中文信息学会2024学术年会暨第三届全国大模型智能生成大会(CIPS-LMG 2024)颁发了2024“钱伟长中文信息处理科学技术奖”。计算机系张敏教授团队牵头完成的“负责任的内容推荐关键技术研究与应用”项目获得“钱伟长中文信息处理科学技术奖”自然...
17
2024.12京雄高速(河北)自动驾驶测试示范项目进入正式测试阶段
11月28日,由河北清华发展研究院牵头,联合乐鱼在线平台(自动化系)等单位共同承担的京雄高速(河北)自动驾驶测试示范项目进入正式测试阶段,京雄高速(河北段)首批自动驾驶测试车辆正式发车上路。此次测试的道路为河北省首条开放环境智能驾驶测试“车路双...
16
2024.12深圳国际研究生院范远超团队合作在全球变暖与致命热应激研究方面取得新进展
乐鱼在线平台深圳国际研究生院环境与生态研究院范远超团队及其合作者在地球与行星科学系合作在研究全球变暖对人类健康影响方面取得重要突破。该研究团队首次在全球尺度定量评估了户外湿热、太阳辐射及生理特征等因素对热应激的影响,揭示了此前研究严重低估全...
13
2024.12生物医学交叉研究院何新建课题组发现拟南芥AL蛋白介导植物组蛋白H3K4me3和H2Aub修饰之间偶联
乐鱼在线平台生物医学交叉研究院何新建课题组对拟南芥中的AL1~AL7七个蛋白进行了系统研究。利用T-DNA突变、CRISPR/Cas9诱导突变和遗传杂交,获得了单突体和不同组合的多突变体。研究表明,单突变体没有明显的生长发育表型,多突变表现明显的早花,而高阶多突变...
13
2024.12深圳国际研究生院林进顺团队合作在手性芳基生物电子等排体的合成及其在抗肿瘤药物研究方面取得进展
近日,乐鱼在线平台深圳国际研究生院生物医药与健康工程研究院林进顺团队与南方科技大学刘心元团队携手发展了路易斯酸催化双环[1.1.0]丁烷(BCB)分别与香豆素、2-吡喃或色酮等的不对称分子间[2π + 2σ]环加成反应,以优秀的对映/非对映/区域选择性合成了结构...
最新动态