乐鱼(中国)网10月26日电 人类原始生殖细胞(human primordial germ cells,hPGCs)是雄性和雌性生殖细胞的前体细胞,产生于胚胎发育的早期,在遗传信息的世代传递中发挥着非常关键的作用。因此,详细地了解原始生殖细胞的发育过程和调控机制对理解和治疗人类生殖细胞相关疾病以及不孕不育十分重要。DAZL(基因名)是在生殖细胞中特异性表达的RNA结合蛋白,对生殖细胞命运决定至关重要。现有的研究显示DAZL主要通过识别和结合靶mRNA 3’UTR(信使核糖核酸3’非翻译区)在转录后水平促进靶mRNA的翻译,但是对于DAZL是否具有调控其他RNA的能力鲜有报道。
10月24日,乐鱼在线平台医学院纪家葵课题组同张奇伟课题组在《核酸研究》(Nucleic Acids Research)期刊上共同发表了题为“DAZL通过直接结合miRNA前体并促进Dicer的切割能力调控人原始生殖细胞的增殖”(DAZL regulates proliferation of human primordial germ cells by direct binding to precursor miRNAs and enhances DICER processing activity)的文章。在该研究中,他们发现在人原始生殖细胞内,DAZL不仅能够调控靶mRNA的表达水平,还可以调控众多miRNAs(microRNAs,微小RNA)的表达水平。通过对这些DAZL调控的miRNAs的靶基因进行基因功能分析和实验验证,发现DAZL能够通过促进关键miRNAs的表达抑制原始生殖细胞增殖。在生殖细胞来源的肿瘤细胞N-Tera2(NT2)中DAZL还可以抑制畸胎瘤的发生和分化。进一步的研究表明DAZL能够直接结合miRNA前体,并特异性地促进Dicer对其结合的miRNA前体的加工过程,最终促进了成熟miRNA的表达(图1)。该成果不仅揭示了DAZL在生殖细胞中除调控靶mRNA翻译之外新一层面的调控作用,也为DAZL如何通过非编码miRNA抑制人原始生殖细胞增殖提供了新的理论知识。

图1.DAZL直接结合miRNA前体并促进miRNA生成示意图
研究发现,DAZL通过上调许多成熟miRNAs的表达水平抑制原始生殖细胞的增殖。研究人员通过检测人胚胎期16周卵巢样本中DAZL和let-7a-5p (miRNA名)的表达发现DAZL高表达的生殖细胞中let-7a-5p的表达水平也很高。随后通过检测体外分化的原始生殖细胞中成熟miRNAs的表达水平,研究人员发现DAZL能够显著调控207个成熟miRNAs的表达,其中118个成熟miRNAs的表达显著上调,89个成熟miRNAs的表达显著下调,上调的miRNAs中包含很多let-7家族成员。DAZL过表达实验和DAZL沉默实验都表现出一致的结果。随后通过对DAZL显著调控的miRNAs的预测靶基因进行基因功能聚类分析,研究人员发现DAZL特异性调控的这些miRNAs可能参与调控了原始生殖细胞的细胞增殖和细胞周期(图2)。

图2.hPGCs中DAZL上调成熟miRNAs的表达水平
研究进一步发现,DAZL可以直接结合miRNA前体,并能够促进Dicer对miRNA前体的切割。研究人员通过检测人胚胎卵巢组织中DAZL和Dicer蛋白在生殖细胞中的表达和定位以及DAZL和Dicer的免疫共沉淀实验,发现DAZL能够和Dicer相互作用。随后通过用原核表达和纯化的重组DAZL蛋白与荧光标记的miRNA前体探针进行的一系列EMSA实验以及DAZL的RNA结合蛋白免疫沉淀实验,研究人员证明了DAZL还能够直接结合pre-let-7c、pre-let-7i、pre-miR-199a这些能被DAZL显著上调的miRNA前体,但对其不能显著调控表达的pre-miR-185几乎没有结合能力。研究人员还发现DAZL对miRNA前体中单链的环区域具有更高的亲和力,而对双链的茎区域亲和力较弱(图3.AB)。随后通过对miRNA环区域中不同GUU基序分别进行单碱基突变,研究人员进一步发现DAZL能够特异性的识别miRNA环区域中的GUU基序,且第三位U对于DAZL的识别非常重要,这与DAZL结合mRNA的偏好性是一致的。最后,研究人员还进行了一系列miRNA前体的体外切割实验,结果发现DAZL蛋白的加入能够促进Dicer介导的miRNA前体的切割,最终促进了成熟miRNA的产生,且促进程度与DAZL蛋白浓度呈正相关(图3.C)。通过比较DAZL对pre-let-7和pre-miR-185切割的促进程度,他们还发现了DAZL选择性的促进Dicer切割其结合力更强的miRNA前体。随后通过设计含有不同结构域的DAZL截短蛋白,并检测了这些DAZL截短蛋白对Dicer切割miRNA前体的促进效果,他们证明了DAZL全长对促进Dicer切割miRNA前体是非常重要的,缺少任一结构域(DAZ重复序列(DAZ repeat),RNA结合基序RRM或长链C末端)都会影响DAZL对Dicer切割miRNA前体的促进效果。

图3.DAZL直接结合miRNA前体并促进Dicer对其的切割
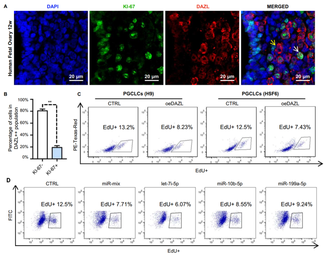
另外,研究表明,DAZL能够抑制原始生殖细胞增殖和生殖肿瘤细胞N-Tera2的肿瘤发生。前面通过对DAZL显著调控的miRNAs的预测靶基因进行基因功能聚类分析,研究人员发现这些miRNAs主要参与了细胞增殖和细胞周期的调控,因此研究人员在人生殖细胞中检测了DAZL和细胞增殖标志蛋白Ki67的表达,结果发现在DAZL高表达的生殖细胞中Ki67表达较低(图4.AB)。随后研究人员在体外分化的原始生殖细胞中过表达DAZL,利用EdU细胞增殖检测法检测了DAZL对细胞增殖的影响。结果显示DAZL能够显著抑制细胞增殖水平(图四.C)。接下来,研究人员又选择了3个能被DAZL显著上调的关键miRNAs(let-7i-5p,miR-10b-5p,miR-199a-5p)分别进行过表达以检测其对细胞增殖的影响。结果显示单独或同时过表达这三个miRNAs都可以显著的抑制细胞增殖,与过表达DAZL的表型一致(图4.D)。且DAZL的表达还可以抑制let-7靶基因中对生殖细胞增殖非常重要的TRIM71的转录水平和翻译水平,说明DAZL上调let-7家族等miRNAs抑制了TRIM71(基因名)的表达。

图4.DAZL上调的miRNAs抑制PGCLCs的增殖和细胞周期
此外,研究人员还发现DAZL在N-Tera2细胞中也能够抑制细胞增殖。通过在裸鼠皮下注射DAZL过表达的N-Tera2细胞诱导畸胎瘤的形成实验,研究人员证明了DAZL在N-Tera2中能够抑制畸胎瘤向中胚层和外胚层的分化,最终抑制畸胎瘤的形成(图5)。

图5.DAZL抑制生殖肿瘤细胞N-Tera2的细胞增殖和肿瘤发生
综上所述,本研究首次证明了人原始生殖细胞中DAZL能够特异性的识别并结合环区域中含有GUU基序的miRNA前体,并能够与Dicer相互作用,促进Dicer对这些miRNAs前体的加工以产生更多的成熟miRNAs,证明了这些成熟miRNAs能够调控细胞增殖和细胞周期相关基因的表达如TRIM71进而抑制细胞增殖,最终揭示了DAZL抑制原始生殖细胞增殖以及生殖肿瘤细胞肿瘤发生的新机制,为DAZL通过非编码miRNA抑制人原始生殖细胞增殖提供了新的理论知识。
乐鱼在线平台医学院教授纪家葵和张奇伟为该论文的共同通讯作者,乐鱼在线平台医学院博士严安、熊杰、诸家栋及北京交通大学软件学院讲师、博士李翔宇为该论文的并列第一作者。乐鱼在线平台生命学院王宏伟教授研究组为本课题的顺利开展作出了重要贡献。
论文链接:
https://doi.org/10.1093/nar/gkac856
供稿:医学院
编辑:李华山
审核:郭玲