乐鱼(中国)网12月16日电 近年来,肿瘤类器官(Patient-derived tumor organoids, PDOs)发展成为研究病人药物响应及其内在作用机制的有力体外模型。然而,PDOs用于药物筛选仍然存在两大问题:一是PDOs起始量少,且构建困难,难以用于大规模高通量分析;二是基于PDOs的药筛往往只依赖于表型(如药敏曲线)等,缺乏对药物作用机制研究的数据,制约了药物进一步的改造和应用。
为了解决上述两大问题,刘鹏课题组通过六年时间的努力,成功研发出Grouped-seq(genome-wide RNA output unified with phenotypic data sequencing)平台,为PDOs药筛提供多元化的工具。12月10日,医学院生物医学工程系刘鹏研究员课题组联合北京航空大学陈晓芳副教授课题组在学术期刊《核酸研究》(Nucleic Acids Research)上在线发表题为“用于肿瘤类器官表型与表达谱联合分析的高通量药物筛选技术Grouped-seq”(Grouped-seq for integrated phenotypic and transcriptomic screening of patient-derived tumor organoids)的研究论文,报道了能够高通量、低成本的从微量肿瘤类器官同时获得表型和对应表达谱变化的新技术。该平台为肿瘤类器官的高通量药物筛选提供了一个多元化的有力工具,让精准药物开发与测试成为可能。
首先,Grouped-seq利用超疏水微孔阵列芯片作为PDOs操作的载体,不但能够满足低起始量样本的高通量操作需求,还大大提高了平台的灵敏性和重复性。其次,Grouped-seq在获取PDOs表型数据的同时,还得到了对应的表达谱数据,两种数据相辅相成,有助于更加精准地判断药物的作用效果,甚至推断药物的作用机制。
Grouped-seq平台的操作流程如图1所示。首先将细胞或者类器官均匀载入超疏水微孔阵列芯片的各个微孔中,而后在微孔的不同位置加入不同种类或浓度的药物对细胞进行高通量处理,之后利用成像技术获取细胞的表型信息,然后通过磁珠编码探针复合物将每个微坑中细胞的mRNA进行编码,最后将磁珠回收到管中完成后续的建库、测序、数据分析等一系列的操作。由于预先用编码探针对不同微坑的细胞进行了标记,测序得到的数据便可根据标记拆分,继而与先前的表型信息匹配,整合后进行多组学分析。

图1.Grouped-seq概念及其基于超疏水微孔阵列芯片的分析流程
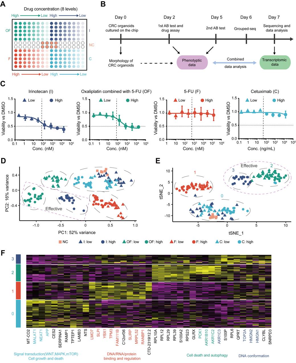
本研究利用结直肠癌类器官对Grouped-seq平台进行了验证(图2)。实验中,选取了结直肠癌临床上常用的四种药物,每种药物设置8个浓度,每种浓度设置5个重复,利用Grouped-seq得到表型信息和对应的表达谱信息,将二者联合后进行分析。表型结果显示,伊立替康、奥沙利铂联合氟尿嘧啶是两种有效药,因为在药物高浓度作用下,细胞活力下降明显。与之对应的,两种有效药高浓度的表达谱较对照组差别也是最大的。由此在宏观上证明了表型和表达谱是统一的,二者共同揭示药物的作用效果。

图2.PDOs药筛表型与转录型实验设计及结果
进一步地,本研究对药物伊立替康的用药机制进行了更加深入的探究(图3)。研究将筛选到的核心差异基因列出,并根据其随药物浓度变化顺序分成三个阶段,即分别在低、中、高浓度发生显著变化的基因集。之后,再将这些不同阶段的基因映射回通路,并计算各通路中各阶段基因的占比。研究发现,药物首先影响的是DNA构象改变的相关通路,之后影响到细胞凋亡的相关通路,这与伊立替康的作用机制符合。由此,Grouped-seq正确解析出了伊立替康作用于肿瘤类器官的药物作用机制。

图3:Grouped-seq解析药物伊立替康的用药效果
与传统分析技术相比,Grouped-seq主要有以下三个方面的提升。第一,开发了一个纳升级别的高通量微流控平台,实现了包括细胞培养、成像、测序等一系列的灵活操作。第二,设计了一套低成本的细胞编码体系,保证测序数据能够回溯到对应样本,从而令表达谱数据与表型数据一一对应。第三,编写了一套表型辅助表达谱数据分析的算法,利用有监督的表型数据指导无监督的表达谱数据分析。总的来说,Grouped-seq在保证试验准确和数据质量的同时,能够以1/10的样本量和试剂用量进行试验,单个RNA-seq成本降至传统试验的1/100(2美元)。低成本、高通量、高质量、有监督等优点使得Grouped-seq有望被广泛应用于精准医学和药物筛选等众多场景。
乐鱼在线平台医学院2017级博士生吴俣帅为论文的第一作者,北京大学第三附属医院孙涛教授参与了本研究工作,刘鹏研究员、陈晓芳副教授为该论文通讯作者。
论文链接:
https://academic.oup.com/nar/advance-article-abstract/doi/10.1093/nar/gkab1201/6459086
供稿:医学院
编辑:李华山
审核:田姬熔