乐鱼(中国)网8月14日电 金属氧化物薄膜晶体管(TFTs)因其在集成电路领域的广泛应用而备受瞩目。如何实现低成本且高精度的TFTs制造,已成为学术界和产业界共同关注的焦点。近日,乐鱼在线平台机械工程系路新春教授团队柴智敏副教授在基于表面能诱导定向组装的电子器件微纳制造领域取得进展。其提出一种基于湿度控制的“表面能导向组装”(surface energy-directed assembly,SEDA)工艺(图1),全溶液制备了分辨率800nm、线边缘粗糙度16nm的电子器件,边缘粗糙度优于目前印刷电子工艺两个数量级,为微纳制造开辟了一条高分辨率、高形状精度和低成本的新路径。

图1.基于SEDA工艺制造高分辨率和高形状精度金属氧化物图案
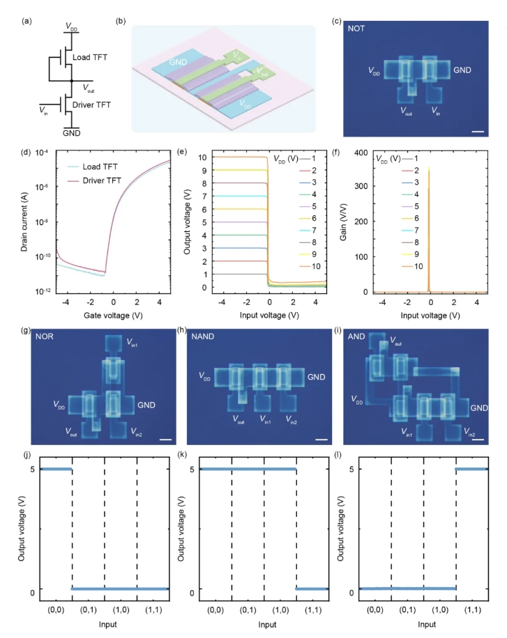
研究发现,在SEDA过程中,液滴干燥时的环境湿度严重影响了图案的保真度。在低湿度条件下,溶剂蒸发诱导的“咖啡环”效应,有助于在液滴边缘积累更多的溶质,从而形成清晰、高保真的图案。通过优化SEDA工艺,研究人员不仅实现了单层金属氧化物图案加工,还实现了四层结构图案化制造。以氧化铟(In2O3)作为半导体沟道、氧化铟锡(ITO)作为源/漏极和栅极、氧化铝(Al2O3)作为介电层的全溶液加工TFTs和基于TFTs的门电路(图2),均实现了优异的器件性能。

图2.使用SEDA工艺制造的全氧化物TFT逻辑门电路
近日,相关研究成果以“通过湿度控制制备亚微分辨率和纳米保真度的全溶液加工电子器件,表面能导向组装过程”(All-Solution-Processed Electronics with Sub-Microscale Resolution and Nanoscale Fidelity Fabricated Via a Humidity Controlled, Surface Energy-Directed Assembly Process)为题,发表在《美国化学学会纳米快报》(ACS Nano)上。
乐鱼在线平台机械工程系路新春教授团队2022级博士生张经纬、王广基为论文共同第一作者,柴智敏为论文通讯作者。研究得到国家自然科学基金青年项目等的经费支持。
论文链接:
https://pubs.acs.org/doi/10.1021/acsnano.4c04936
供稿:机械系
题图设计:赵存存
编辑:李华山
审核:郭玲